CaseTrack Developer Guide


Acknowledgements

{ list here sources of all reused/adapted ideas, code, documentation, and third-party libraries -- include links to the original source as well }


Setting up, getting started

Refer to the guide Setting up and getting started.


Design

Architecture

The Architecture Diagram given above explains the high-level design of the App.

Given below is a quick overview of main components and how they interact with each other.

Main components of the architecture

Main (consisting of classes Main and MainApp) is in charge of the app launch and shut down.

  • At app launch, it initializes the other components in the correct sequence, and connects them up with each other.
  • At shut down, it shuts down the other components and invokes cleanup methods where necessary.

The bulk of the app's work is done by the following four components:

  • UI: The UI of the App.
  • Logic: The command executor.
  • Model: Holds the data of the App in memory.
  • Storage: Reads data from, and writes data to, the hard disk.

Commons represents a collection of classes used by multiple other components.

How the architecture components interact with each other

The Sequence Diagram below shows how the components interact with each other for the scenario where the user issues the command delete 1.

Each of the four main components (also shown in the diagram above),

  • defines its API in an interface with the same name as the Component.
  • implements its functionality using a concrete {Component Name}Manager class (which follows the corresponding API interface mentioned in the previous point.

For example, the Logic component defines its API in the Logic.java interface and implements its functionality using the LogicManager.java class which follows the Logic interface. Other components interact with a given component through its interface rather than the concrete class (reason: to prevent outside component's being coupled to the implementation of a component), as illustrated in the (partial) class diagram below.

The sections below give more details of each component.

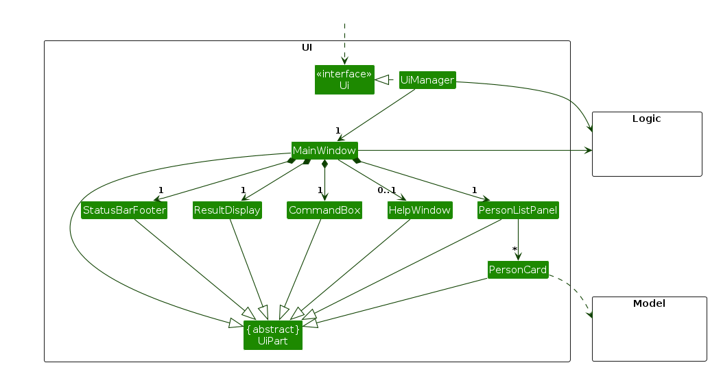
UI component

The API of this component is specified in Ui.java

Structure of the UI Component

The UI consists of a MainWindow that is made up of parts e.g.CommandBox, ResultDisplay, PersonListPanel, StatusBarFooter etc. All these, including the MainWindow, inherit from the abstract UiPart class which captures the commonalities between classes that represent parts of the visible GUI.

The UI component uses the JavaFx UI framework. The layout of these UI parts are defined in matching .fxml files that are in the src/main/resources/view folder. For example, the layout of the MainWindow is specified in MainWindow.fxml

The UI component,

  • executes user commands using the Logic component.
  • listens for changes to Model data so that the UI can be updated with the modified data.
  • keeps a reference to the Logic component, because the UI relies on the Logic to execute commands.
  • depends on some classes in the Model component, as it displays Person object residing in the Model.

Logic component

API : Logic.java

Here's a (partial) class diagram of the Logic component:

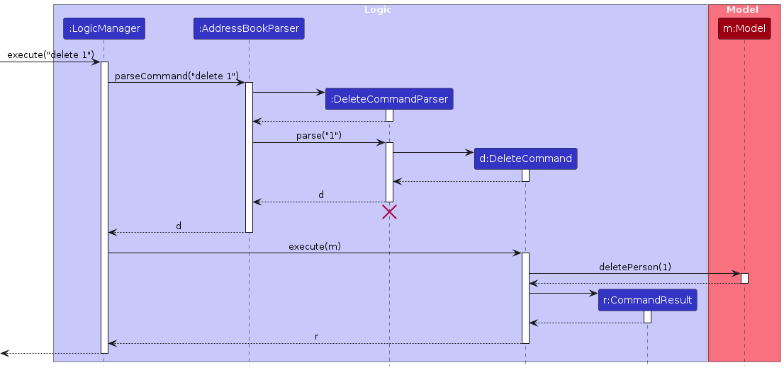
The sequence diagram below illustrates the interactions within the Logic component, taking execute("delete 1") API call as an example.

Interactions Inside the Logic Component for the `delete 1` Command

Note: The lifeline for DeleteCommandParser should end at the destroy marker (X) but due to a limitation of PlantUML, the lifeline continues till the end of diagram.

How the Logic component works:

  1. When Logic is called upon to execute a command, it is passed to an AddressBookParser object which in turn creates a parser that matches the command (e.g., DeleteCommandParser) and uses it to parse the command.
  2. This results in a Command object (more precisely, an object of one of its subclasses e.g., DeleteCommand) which is executed by the LogicManager.
  3. The command can communicate with the Model when it is executed (e.g. to delete a person).
    Note that although this is shown as a single step in the diagram above (for simplicity), in the code it can take several interactions (between the command object and the Model) to achieve.
  4. The result of the command execution is encapsulated as a CommandResult object which is returned back from Logic.

Here are the other classes in Logic (omitted from the class diagram above) that are used for parsing a user command:

How the parsing works:

  • When called upon to parse a user command, the AddressBookParser class creates an XYZCommandParser (XYZ is a placeholder for the specific command name e.g., AddCommandParser) which uses the other classes shown above to parse the user command and create a XYZCommand object (e.g., AddCommand) which the AddressBookParser returns back as a Command object.
  • All XYZCommandParser classes (e.g., AddCommandParser, DeleteCommandParser, ...) inherit from the Parser interface so that they can be treated similarly where possible e.g, during testing.

Model component

API : Model.java

The Model component,

  • stores the address book data i.e., all Person objects (which are contained in a UniquePersonList object).
  • stores the currently 'selected' Person objects (e.g., results of a search query) as a separate filtered list which is exposed to outsiders as an unmodifiable ObservableList<Person> that can be 'observed' e.g. the UI can be bound to this list so that the UI automatically updates when the data in the list change.
  • stores a UserPref object that represents the user’s preferences. This is exposed to the outside as a ReadOnlyUserPref objects.
  • does not depend on any of the other three components (as the Model represents data entities of the domain, they should make sense on their own without depending on other components)

Note: An alternative (arguably, a more OOP) model is given below. It has a Tag list in the AddressBook, which Person references. This allows AddressBook to only require one Tag object per unique tag, instead of each Person needing their own Tag objects.

Storage component

API : Storage.java

The Storage component,

  • can save both address book data and user preference data in JSON format, and read them back into corresponding objects.
  • inherits from both AddressBookStorage and UserPrefStorage, which means it can be treated as either one (if only the functionality of only one is needed).
  • depends on some classes in the Model component (because the Storage component's job is to save/retrieve objects that belong to the Model)

Common classes

Classes used by multiple components are in the casetrack.app.commons package.


Implementation

This section describes some noteworthy details on how certain features are implemented.

[Proposed] Undo/redo feature

Proposed Implementation

The proposed undo/redo mechanism is facilitated by VersionedAddressBook. It extends AddressBook with an undo/redo history, stored internally as an addressBookStateList and currentStatePointer. Additionally, it implements the following operations:

  • VersionedAddressBook#commit() — Saves the current address book state in its history.
  • VersionedAddressBook#undo() — Restores the previous address book state from its history.
  • VersionedAddressBook#redo() — Restores a previously undone address book state from its history.

These operations are exposed in the Model interface as Model#commitAddressBook(), Model#undoAddressBook() and Model#redoAddressBook() respectively.

Given below is an example usage scenario and how the undo/redo mechanism behaves at each step.

Step 1. The user launches the application for the first time. The VersionedAddressBook will be initialized with the initial address book state, and the currentStatePointer pointing to that single address book state.

UndoRedoState0

Step 2. The user executes delete 5 command to delete the 5th person in the address book. The delete command calls Model#commitAddressBook(), causing the modified state of the address book after the delete 5 command executes to be saved in the addressBookStateList, and the currentStatePointer is shifted to the newly inserted address book state.

UndoRedoState1

Step 3. The user executes add n/David …​ to add a new person. The add command also calls Model#commitAddressBook(), causing another modified address book state to be saved into the addressBookStateList.

UndoRedoState2

Note: If a command fails its execution, it will not call Model#commitAddressBook(), so the address book state will not be saved into the addressBookStateList.

Step 4. The user now decides that adding the person was a mistake, and decides to undo that action by executing the undo command. The undo command will call Model#undoAddressBook(), which will shift the currentStatePointer once to the left, pointing it to the previous address book state, and restores the address book to that state.

UndoRedoState3

Note: If the currentStatePointer is at index 0, pointing to the initial AddressBook state, then there are no previous AddressBook states to restore. The undo command uses Model#canUndoAddressBook() to check if this is the case. If so, it will return an error to the user rather than attempting to perform the undo.

The following sequence diagram shows how an undo operation goes through the Logic component:

UndoSequenceDiagram-Logic

Note: The lifeline for UndoCommand should end at the destroy marker (X) but due to a limitation of PlantUML, the lifeline reaches the end of diagram.

Similarly, how an undo operation goes through the Model component is shown below:

UndoSequenceDiagram-Model

The redo command does the opposite — it calls Model#redoAddressBook(), which shifts the currentStatePointer once to the right, pointing to the previously undone state, and restores the address book to that state.

Note: If the currentStatePointer is at index addressBookStateList.size() - 1, pointing to the latest address book state, then there are no undone AddressBook states to restore. The redo command uses Model#canRedoAddressBook() to check if this is the case. If so, it will return an error to the user rather than attempting to perform the redo.

Step 5. The user then decides to execute the command list. Commands that do not modify the address book, such as list, will usually not call Model#commitAddressBook(), Model#undoAddressBook() or Model#redoAddressBook(). Thus, the addressBookStateList remains unchanged.

UndoRedoState4

Step 6. The user executes clear, which calls Model#commitAddressBook(). Since the currentStatePointer is not pointing at the end of the addressBookStateList, all address book states after the currentStatePointer will be purged. Reason: It no longer makes sense to redo the add n/David …​ command. This is the behavior that most modern desktop applications follow.

UndoRedoState5

The following activity diagram summarizes what happens when a user executes a new command:

Design considerations:

Aspect: How undo & redo executes:

  • Alternative 1 (current choice): Saves the entire address book.

    • Pros: Easy to implement.
    • Cons: May have performance issues in terms of memory usage.
  • Alternative 2: Individual command knows how to undo/redo by itself.

    • Pros: Will use less memory (e.g. for delete, just save the person being deleted).
    • Cons: We must ensure that the implementation of each individual command are correct.

{more aspects and alternatives to be added}

[Proposed] Data archiving

{Explain here how the data archiving feature will be implemented}


Documentation, logging, testing, configuration, dev-ops


Appendix: Requirements

Product scope

Target user profile:

  • Tech-savvy social workers in hospitals (with no access to patient information from the hospital database)
  • has a need to manage a significant number of contacts
  • prefer desktop apps over other types
  • can type fast
  • prefers typing to mouse interactions
  • is reasonably comfortable using CLI apps

Value proposition: quickly work with large amounts of patient information during sessions or home visits, optimized for fast CLI interactions.

User stories

Priorities: High (must have) - * * *, Medium (nice to have) - * *, Low (unlikely to have) - *

Priority As a …​ I want to …​ So that I can…​
* * * User add patients with essential details (name, phone, address, income, medical info) record their data for future reference and case management
* * * User list all patients at once browse patient records easily and get an overview of my caseload
* * * User delete patient records clean up patient records when they are no longer relevant or cases are closed
* * * New User see usage instructions and command help refer to instructions when I forget how to use the app
* * Social Worker filter contacts by attributes (medical condition, income level, name) get information about my patients quickly during sessions
* * Social Worker take quick notes during or right after a session, even with incomplete data capture important context immediately and avoid forgetting key details later
* * Social Worker enter partial patient details and still retrieve useful results still access key patient information even when the data I have is incomplete
* * Social Worker tag and categorize patients based on needs prioritize cases and follow up more systematically
* * Social Worker link related patient records see family connections and related cases
* * Social Worker quickly copy information out of the application work effortlessly with other systems and reports
* * Social Worker pin frequently accessed patient records decrease the amount of time spent searching for cases I am working on
* * Social Worker search across all patient notes and records by keyword quickly retrieve specific information without manually scanning through each record
* * Social Worker set reminders or follow-up dates for patients ensure timely check-ins and avoid missing important appointments
* * Social Worker export selected patient records into a shareable format easily collaborate with colleagues or submit reports without retyping data
* * Expert User enter command arguments in any order focus less on the act of keying in a command and work more naturally
* * Expert User create custom aliases for commands work faster with familiar shortcuts
* * Expert User customize where the app saves data to / loads data from easily make backups of data and revert to older versions if necessary
* * New User easily discover available commands use the product immediately, without having to consult a guide
* New User import data from CSV/Excel files migrate my existing records from other systems
* Social Worker see patients close to my proximity plan home visits efficiently
* Social Worker group patients by neighbourhood cover multiple visits in one area

{More to be added}

Use cases

(For all use cases below, the System is the CaseTrack and the Actor is the user, unless specified otherwise)

Use case (UC01): Add a patient

MSS

  1. User enters the add command in the format add n/NAME p/PHONE a/ADDRESS i/INCOME [m/MEDICAL_INFO].

  2. System parses the command and validates input

  3. System normalizes NAME case and spaces for internal comparison and checks for duplicates using NAME+PHONE.

  4. System creates and saves the new patient record.

  5. System confirms success by displaying: Patient added: ().

    Use case ends.

Extensions

  • 1a. Missing mandatory fields (n/ or p/ absent, or empty after prefix)

    • 1a1. System shows "Name and phone are required fields.".

    • 1a2. No patient is added.

    Use case ends.

  • 2a. Invalid NAME (contains digits/symbols)

    • 2a1. System shows "Invalid name format. Names may only contain letters and spaces.".

    • 2a2. No patient is added.

    Use case ends.

  • 2b. Invalid PHONE (not 8 digits after trimming):

    • 2b1. System shows "Phone number must be 8 digits.".

    • 2b2. No patient is added.

    Use case ends.

  • 2c. Invalid INCOME (not numeric or < 0):

    • 2c1. System shows "Income must be a non-negative number.".

    • 2c2. No patient is added.

    Use case ends.

  • 2d. Invalid input format (e.g., unrecognized/missing prefixes, duplicated prefixes or empty values):

    • 2d1. System shows an appropriate input format error message, including the correct command usage and example.

    • 2d2. No patient is added.

    Use case ends.

  • 3a. Duplicate patient found (same normalized NAME and same PHONE already exist):

    • 3a1. System shows "This patient already exists.".

    • 3a2. No patient is added.

    Use case ends.

  • *a. At anytime, user cancels the action.

    Use case ends.

Use case (UC02): View All Patients

MSS

  1. Social Worker inputs a list command.
  2. CaseTrack displays a list of all patients.

Use case ends.

Use case (UC03): Delete patient

MSS

  1. User requests to list patients

  2. System shows a list of patients (UC02)

  3. User requests to delete a specific patients in the list

  4. System deletes the patient

  5. System shows success message

    Use case ends.

Extensions

  • 2a. The list is empty.

    • 2a1. System informs the user that there are no patients available

      Use case ends.

  • 3a. The given index is invalid.

    • 3a1. System shows an error message.

      Use case resumes at step 2.

  • 4a. Deletion fails due to system error.

    • 4a1. System shows an error message.

      Use case ends.

  • *a. At anytime, user cancels the action.

    Use case ends.

Use case (UC04): Search/Filter Patients

MSS

  1. User enters the search command with one or more filter attributes (name, condition, and/or income).

  2. System parses the command and validates input parameters.

  3. System filters the patient list based on the provided criteria.

  4. System displays all matching patient records showing name, condition, and income.

    Use case ends.

Extensions

  • 1a. No attributes specified (empty search command).

    • 1a1. System shows error: "Specify attribute to search."

      Use case ends.

  • 2a. Invalid name format (contains non-alphabetic characters except spaces and hyphens).

    • 2a1. System shows error: "Invalid name format. Names may only contain alphabetic characters, spaces, hyphens."

      Use case ends.

  • 2b. Invalid condition format (contains non-alphabetic characters except spaces and hyphens).

    • 2b1. System shows error: "Invalid condition format. Conditions can only contain letters and spaces, hyphens."

      Use case ends.

  • 2c. Invalid income format (not a positive number, contains commas or currency symbols).

    • 2c1. System shows error: "Invalid income format. Enter a positive whole number."

      Use case ends.

  • 2d. Unrecognized attribute prefix (e.g., age/, city/).

    • 2d1. System shows error: "Invalid attribute."

      Use case ends.

  • 2e. Empty attribute value (e.g., name/, condition/, income/).

    • 2e1. System shows error for the specific empty attribute.

      Use case ends.

  • 3a. No patients match the search criteria.

    • 3a1. System shows message: "No patient found."

      Use case ends.

  • *a. At any time, User cancels the action.

    Use case ends.

Use case (UC05): Add Quick Note

Preconditions

  • Patient record exists in the system (by index or by Name + Phone).

Guarantees

  • A new note will be stored only if a valid patient is identified.
  • Notes are linked correctly to the intended patient.
  • Invalid inputs will not create notes.

MSS

  1. User types the command to add a quick note with patient reference and text.

  2. System validates the patient reference (index or Name + Phone).

  3. System validates the note text is not empty.

  4. System stores the note under the patient’s record.

  5. System confirms success by displaying the created note.

    Use case ends.

Extensions

  • 2a. Missing patient reference.

    • 2a1. System shows error: “Either index or (Name and Phone) is required.”

      Use case ends.

  • 2b. No matching patient found.

    • 2b1. System shows error: “No patient found with the given details.”

      Use case ends.

  • 2c. Phone number invalid (not 8 digits).

    • 2c1. System shows an error: “Phone number must be 8 digits.”

      Use case ends.

  • 3a. Note text is empty.

    • 3a1. System shows an error: “Note cannot be empty.”

      Use case ends.

  • *a. At any time, User cancels the action.

    Use case ends.

Use case: (UC06): Remove Quick Note

Preconditions

  • Patient record exists in the system (by index or by Name + Phone).

Guarantees

  • A note will only be deleted if a valid patient is identified and the note index exists.
  • Only notes from the linked patient will be deleted.
  • Invalid inputs will not delete notes.

MSS

  1. Actor types the command to remove a quick note with patient reference and note index.

  2. System validates the patient reference (index or Name + Phone).

  3. System validates the note index.

  4. System deletes the specified note under the patient’s record.

  5. System confirms success by displaying the deleted note.

    Use case ends.

Extensions

  • 2a. Missing patient reference.

    • 2a1. System shows error: “Either index or (Name and Phone) is required.”

      Use case ends.

  • 2b. No matching patient found.

    • 2b1. System shows error: “No patient found with the given details.”

      Use case ends.

  • 2c. Phone number invalid (not 8 digits).

    • 2c1. System shows an error: “Phone number must be 8 digits.”

      Use case ends.

  • 3a. Note index is empty.

    • 3a1. System shows an error: “Note index is required”

      Use case ends.

  • 3b. Note index is invalid (not a number, less than 1, or more than the number of total notes the patient currently has)

    • 3b1. System shows an error: “The note index must be in the range 1 to [total number of notes the patient has].”

      Use case ends.

  • *a. At any time, Actor cancels the action.

    Use case ends.

Use case: (UC07): Edit Quick Note

Preconditions

  • Patient record exists in the system (by index or by Name + Phone).

Guarantees

  • A note will only be edited if a valid patient is identified and the note index exists.
  • Only notes from the linked patient will be edited.
  • Invalid inputs will not modify notes.

MSS

  1. Actor types the command to edit a quick note with patient index, note index, and new note text.

  2. System validates the patient index.

  3. System validates the note index.

  4. System validates the new note text.

  5. System replaces the specified note under the patient's record with the new note text.

  6. System confirms success by displaying the updated note.

    Use case ends.

Extensions

  • 2a. Patient index is invalid (not a number, less than 1, or more than the number of total patients).

    • 2a1. System shows error: "The person index provided is invalid."

    Use case ends.

  • 3a. Note index is empty.

    • 3a1. System shows an error: "Note index is required."

    Use case ends.

  • 3b. Note index is invalid (not a number, less than 1, or more than the number of total notes the patient currently has).

    • 3b1. System shows an error: "The note index provided is invalid."

    Use case ends.

  • 3c. Person has no notes.

    • 3c1. System shows an error: "This person has no notes to edit."

    Use case ends.

  • 4a. Note text is empty or contains only whitespace.

    • 4a1. System shows an error: "Note cannot be empty."

    Use case ends.

  • *a. At any time, Actor cancels the action.

    Use case ends.

{More to be added}

Non-Functional Requirements

  1. Should work on any mainstream OS as long as it has Java 17 or above installed.
  2. Should be able to store and retrieve up to 10,000 patient records without noticeable delay (< 3 seconds for search operations).
  3. All patient data must be stored locally with no transmission over networks to ensure patient privacy compliance.
  4. Healthcare helpers with basic computer literacy should be able to perform common tasks (add, search, update patient records) within 5 minutes of initial training.
  5. A user with above average typing speed for regular English text should be able to accomplish most of the tasks faster using commands than using the mouse.

{More to be added}

Glossary

Term Definition
Mainstream OS Windows, Linux, Unix, MacOS
Patient Record A data entry with a patient's name, phone, address, income, medical info, and notes
Quick Note A brief text annotation attached to a patient record, typically captured during or immediately after a session
Session A meeting or consultation between a social worker and a patient
Duplicate Patient A patient record with identical name (case-insensitive) and phone number as an existing record
Medical Information Health-related details about a patient including conditions, medications, or treatment notes
Partial Data Incomplete patient information, common during initial visits or when full details are not available
Prefix Command parameter identifiers (e.g., n/ for name, p/ for phone) used in the CLI syntax

Appendix: Instructions for manual testing

Given below are instructions to test the app manually.

Note: These instructions only provide a starting point for testers to work on; testers are expected to do more exploratory testing.

Launch and shutdown

  1. Initial launch

    1. Download the jar file and copy into an empty folder

    2. Double-click the jar file Expected: Shows the GUI with a set of sample contacts. The window size may not be optimum.

  2. Saving window preferences

    1. Resize the window to an optimum size. Move the window to a different location. Close the window.

    2. Re-launch the app by double-clicking the jar file.
      Expected: The most recent window size and location is retained.

  3. { more test cases …​ }

Deleting a person

  1. Deleting a person while all persons are being shown

    1. Prerequisites: List all persons using the list command. Multiple persons in the list.

    2. Test case: delete 1
      Expected: First contact is deleted from the list. Details of the deleted contact shown in the status message. Timestamp in the status bar is updated.

    3. Test case: delete 0
      Expected: No person is deleted. Error details shown in the status message. Status bar remains the same.

    4. Other incorrect delete commands to try: delete, delete x, ... (where x is larger than the list size)
      Expected: Similar to previous.

  2. { more test cases …​ }

Saving data

  1. Dealing with missing/corrupted data files

    1. {explain how to simulate a missing/corrupted file, and the expected behavior}
  2. { more test cases …​ }